logo-eac78

IC’Art

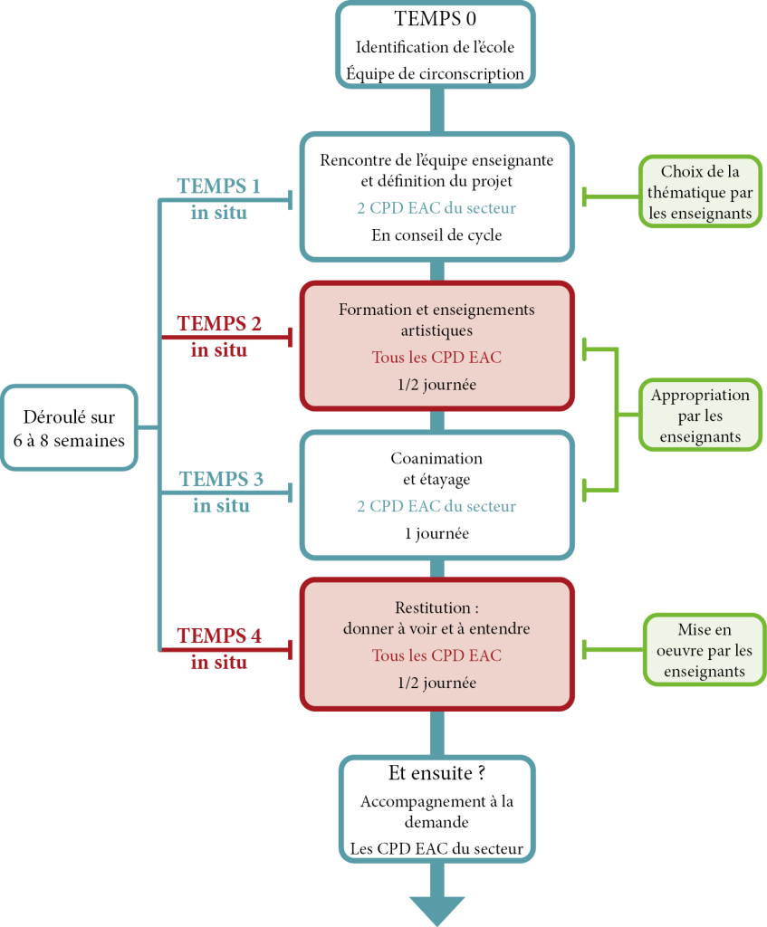
Former une équipe enseignante in situ sur le temps scolaire, en arts plastiques (REGARDER) et en éducation musicale (CHANTER) à travers différents temps :

  • animation de séances face à élèves
  • formation en petit groupe
  • coanimation en classe
  • exposition et restitution
  • échanges

Un Conseiller Pédagogique en Education Musicale (CPEM) et un Conseiller Pédagogique en Arts Plastiques (CPAP) dans chaque classe.

▷ Formation in situ d’enseignants sur le temps scolaire, en Arts plastiques, Musique et Danse.
▷ 4 classes par école / 16 écoles élémentaires ou primaires concernées sur le département.
▷ 4 temps de rencontres axés sur les échanges, la formation, l’accompagnement et la pratique.